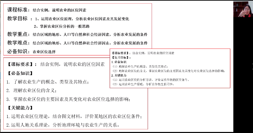
对分课堂:从理论到实践
冬阳和暖,教研共进。近日江苏省马莉莉网络名师工作室暨吴中区中学地理(马莉莉)名师工作室12月集中研修活动在线上进行。我校高三地理备课组长、吴中区高中地理青年教师基本功竞赛一等奖获得者张婷老师,给所有学员展示了一节《农业区位因素》公开课。

13:30-14:10:上课-听课
张婷老师课堂的完成度非常高,基于UbD理论的对分课堂教学设计让每个任务、每个讨论都能够从对话中体现出效果,每个环节都有精准的计时,并且体现在PPT上。一方面能够帮助学生树立时间观念和意识,另一方面也让课堂环节井然有序,按部就班。整节课用时精准,课堂准备充分,以高考真题为导向,目标明确,学生在精讲和独学后当堂训练真题,贴近实际,以题带练是高三复习阶段很好的手段。

14:20-16:00:说课-评课
首先,张婷老师简述了自己的设计意图。张老师自10月份聆听了张学新教授关于对分课堂的讲座后,改变了对课堂、对学生的认识,想在课堂中实践一下对分课堂。鉴于这次公开课的机会,张老师决定采用对分课堂的模式。通过学习漯河实验中学田雅老师的课堂实录课,张老师完成了教学设计和课件的制作。初稿经马莉莉老师的细心指导,将教学目标、重难点、习题的顺序等进行了精心的设计调整。
在试上阶段,张老师发现了理想和现实的差距:学生易走神、耗时长、任务量偏大等问题。同组的老师对该堂课提出了很多中肯的建议,完善了课堂环节和设计,让课堂更加饱满,最终获得一致好评。
然后,吴中区地理教研员师奇铭老师、苏苑高级中学陈元康老师和江苏省外国语学校陈壮老师进行了具体、专业的点评。
陈壮老师:张婷老师用对分课堂的形式来组织教学形式层次清晰。张老师有序开展3次独学、讨论、对话和2次精讲的活动,这在高三一轮复习中形式新颖,是一次非常好的尝试。整节课教学目标,区域认知,综合思维培养目标达成,准备充分。张老师课堂驾驭能力强,针对学生的问题应对自如,语言简洁明了。师生角色定位符合新课标要求,把大部分的时间还给学生在讨论,独学,体现了生生互动、师生互动、生本互动的教学理念,让学生习得了知识,发展了素养,提升了能力。对分课堂是一次有益的尝试,也鼓励青年教师尝试更多的教学方法。
陈元康老师:张婷老师语言表达简洁流畅,老练,教学目标完成度较好。整节课用16个字概括。“框架结构”学生能清楚了解整节课的体系。“拓展延伸”,复习不局限于本节课内容,适当加以前后联系,讲清教材之间的关联。“边讲边练” 根据知识点套用题目,采用高考真题。讲题时注重解题思路讲解,解题技巧点拨,解题模板推广,准确答题思路。“图文结合”,教会学生从图中获得有用的、针对性的信息,充分培养学生的主动性。
师奇铭老师:张老师基本功扎实,对教材理解,课堂把握较好。农业区位因素在高考中非常重要,本节课的练习选择精准,必备知识把握精准。但第二点的关键能力对金山的学生可能要求较高一些,精讲的部分应适当调整,有侧重点,比如细化气候条件的光热水。大量的学生讨论时间形式较好,有效果,教学要对学生有针对性。
马莉莉老师:张老师的课做到了权利的对分,学生的主体和教师的主导做到了对分。四个问题导学,遵循了问题化的教学,与复习目标和关键能力一一对应,整节课学生的达成度较高。但是由于是录播课的形式,录播的内容没有现场来的清晰,所看到的画面不是自己想看的。小组的人员数量安排上偏多2人,导致讨论环节出现了“泡沫”。

本次名师工作室线上集中研修活动圆满成功,学员受益匪浅,感慨颇多。
东山中学周雪彩:
张婷老师的《农业区位因素》,课堂教学设计新颖,大胆尝试了“基于UbD理论的对分课堂设计”,给我们做了示范。UbD理论提出“逆向设计”,张老师先是明确了教学目标;选择了练习形式证明是否达到了目标,学生是否能够把所学的知识迁移到新的环境和挑战中,达到理解知识;然后选择了适合的教学行为—对分课堂模式。张老师围绕对分课堂的四个环节进行教学。先是精讲农业区位因素,如何描述与评价农业区位条件;学生采用习题的方式进行独学,对所学知识进行内化;独学后小组讨论,思维碰撞;最后师生对话,落实知识,纠正偏差。学生在听讲、独学、讨论、对话中进行综合思维训练,理解农业区位条件描述与评价。
新的教学方式的使用,教师的教,学生的学,师生合作等都需要磨合,经过不断地运用、思考,才能得心应手。对分课堂不一定适合所有的教学内容,也不一定贯穿整个课堂,在一节课堂里可以和其他的教学模式结合。
迎春中学时静瑜:
1.以目标为导向。课程开始时就向学生展示了本堂课的教学目标,让学生的学习有方向性,不盲目。
2.改变传统教学方式。尝试“对分课堂”这种新的教学方式,转换教师角色,充分发挥学生的主体作用,大大提高了学生的参与度,,符合现在的教育理念。学生在活动过程中,批判性思维、创造性思维、合作能力和沟通能力都得到了锻炼。
3.以练代讲,以练带学。由于是高三复习课,学生已经储备了部分分析农业区位的影响因素的方法,所以张老师没有以讲授新知为主,而是在课堂的教学过程中穿插大量的高考题目,精讲精解,讲练结合,增强学生的实战经验。
建议:在学生讨论交流的过程中,我们老师也可以以“学生”的身份参与到某一组或某几组的活动中,提出疑问或看法,这就避免了某些学生在活动过程中的走神,没有全情投入。
甪直高级中学顾红梅老师:
三个亮点:①课堂时间分配主要以学生为主,老师占用时间较少;②课堂教学模式合理,通过老师精讲-学生独学-学生讨论-师生对话-老师归纳总结该教学模式可以让学生真正成为学习的主人,充分调动了学生的学习主动性,通过独学,培养他们独立思考和解决问题的能力;通过学生讨论环节以及师生对话有力的增加了学生学习中的互动,由被动式学习变为主动追求者。促进学生解决问题的能力。③学生上完一节课后有反思,有疑惑。课后可以让学生更好的吸收和消化上课所讲的内容。
二点建议:①录播课可能是机位的问题,有些场景比如学生讨论的场景不是很清晰。②老师在学生讨论过程中,适当的也可参与其中。
一点启示:对分课堂模式对教师提出了很高的要求,特别是在备课这一块,不仅要备好教材,更要备好学生,学生参差不齐,这就要求我们在备课过程中,特别是教学设计要有层次,都能兼顾,带来极大的挑战。
江苏省外国语学校施雯丽老师:
12.8下午,吴中区马莉莉名师工作室成员张婷老师开设了“基于UbD理论的对分课堂设计”——高三一轮复习《农业区位因素》公开课,这次课堂实践让我对对分课堂有了更为系统的认识。
3个亮点:第一,张老师的这节课师生角色定位是非常符合新课标要求的,在课堂上真正做到了把时间还给学生,学生大部分时间都在讨论、独学,充分调动了学生的学习积极性;同时也解放了教师本身,教师的讲授时间缩短,充分发挥学生主体性原则。在授课过程中,教师对于“农业区位因素分析与评价”、“作物生长习性与自然环境”这两个知识点进行框架式精讲,能够让学生逻辑清晰的抓住主干,迅速领会到学什么、为什么学,从而很好的应对问题。第二,采用了隔堂对分方式,课前学生就做好充足准备,这样有利于上课集中精神。第三,教学目标达成状况较好,知识框架的构建也很完整,分析了农业主导和限制性因素分别是什么,讲解了做题的一般思路。
2点建议:学生在讨论时有聊天、走神现象,我觉得可以将问题细化,让学生讨论前先给出讨论的逻辑思路。整节课所涵盖的内容有点多,可以将题目减少,并对综合题案例进行精细化分析。
1点启示:对分课堂教学方式可以较大程度地改变传统教学模式,对分课堂对教师自身的知识储备要求是很高的,需要我们在之后的教学中不断的丰富我们的基本功、精炼地理语言的表达,才能完成一节高效的对分课堂。
石湖中学肖遥老师:
三个亮点:第一,课堂准备的也非常充分,以真题为导向,目标明确,学生在精讲和独学后当堂训练真题,贴近实际,以题带练是高三复习阶段很好的手段;第二,张婷老师的每个环节都有精准的计时,并且体现在PPT上,一方面帮助学生树立时间观念和意识,另一方面也让课堂环节井然有序,按部就班。用时精准。第三,课堂的完成度非常的高,每个任务每个讨论都能够从对话中体现出效果,可以看出学生确实有收获,分组也让大家能够交流思考,个人思考和团队力量相结合。
两点建议:一是在学生的独学和讨论过程中,我认为老师可以参与其中,因为对话的只是部分学生,参与到讨论中就可以了解更多学生的思路和问题;二是可能是录课公开课的原因,学生没有充分表达自己的问题,张教授也在讲座中提出,要让学生自己提出问题,而不是老师设计出让学生能理解的问题。我觉得在平时的课堂中,尤其是新授课,可以更多的让表达自己的问题。
一个启示:我认为对分课堂确实也如几位大咖所说,需要适应我们的学生和教学内容。作为初中地理来说,我认为可能在初中阶段的地理可能更加适合对分课堂,初中地理内容相对基础,适合精讲和学生的独学。平时的课堂中学生的参与度确实不太高,对分课堂可以充分调动学生的积极性,至少可以让每个学生都或多或少的参与到课堂中,我们学校的对分课堂也未启动,给学校带来新套路新模式也应该会对其他学科有很大的帮助。
江苏省外国语学校于璘骁老师:
对分课堂的理论知识在张教授的讲座中已有了解,但是关于实际应用则经过张老师的课有了深入的了解。
一. 亮点:张婷老师语言表达清晰,准备充分。整节课环节清晰,设计简单明了。张老师采用了隔堂对分的方法,节约了课堂时间,锻炼了学生的自学能力,使课堂变得高效化。选择的练习题精挑细选,皆为高考题,与考试接轨,训练有效。对分的模式让老师精讲,学生独学和讨论,讲练结合,做到了有讲必有练,有练必有讲。师生的定位符合新课标要求,将课堂还给学生,教师是导不是演,培养了学生自主学习的能力和表达能力。
二. 建议:课堂的座位安排采用了小组形式,但是背对黑板的两位同学听课实在困难,建议调整座位安排,合理布局课堂。
后期的两个对分为两个高考考点,表述农业区位因素、作物生长习性和自然环境之间的关系。两个考点知识相对独立,尤其是茉莉花这一题,考察了学生的表述能力,对于因果关系的把握体现较强。建议花更多的时间解答这道题目,培养学生的语言功底。江苏卷高考改革之后,对于大题目答题的要求更高,在大题上的培养我认为很有必要。
三.启示:对分课堂这种教学模式,可采用,但是不能拘泥于此。也应该去尝试更多的教学方法。不同层次的学生在课堂上的需求是不同的。是否所有的课堂都适合对分课堂,我觉得还是有待考究。
甪直高级中学王春良老师:
学习了张婷老师的《农业区位因素》,让我们学到了的亮点很多,充分说明是一节好课。
首先在课堂教学设计新颖,利用对分课堂的方式设计教学。在教学前准备充分。张老师先是明确了教学目标;选择练习往往比较难,通过学生回答证明是否达到了目标,特别是培养学生是否能够把所学的知识迁移到新的环境和挑战中,达到学以致用;
其次选择恰当的教学行为——对分课堂模式。紧紧围绕对分课堂的四个环节进行教学。学生在个个环节中教学进行的井然有序,教师在教学过程中体现的价值体现在,在位不约我,主导不主体听讲,学生通过新的教学模式,进行综合思维训练,学生很好的通过本节课理解农业区位条件描述与评价以及分析问题的方法和思维。
在新的教学方式的反思,教师的教,学生的学,师生合作等都需要经过训练,前期的准备,素材的收集,学生的已知能力,题目的选择等等。这对每一个学校的地理教师要求共同协助,同时也不一定贯穿整个课堂,在教学过程中不要为了用而用,标准即能否提高学生的兴趣,同时不忘提高学生的能力。
苏苑高级中学操聪聪老师:
听了张婷老师以对分课堂上完《农业区位因素》这节课,开拓了我的视野:
三个亮点:
1. 把课堂交给学生,课堂时间分配主要以学生为主,老师占用时间较少,充分发挥了学生的主体地位。
2.课堂教学模式合理,通过老师精讲、学生独学、学生讨论、师生对话、老师归纳总结该教学模式可以让学生真正成为学习的主人,充分调动了学生的学习主动性,通过独学,培养他们独立思考和解决问题的能力;通过学生讨论环节以及师生对话有力的增加了学生学习中的互动,由被动式学习变为主动追求者。
3.学生通过独学、讨论,真实的解决了问题,对学生的能力提升极大。教师通过对话,能够随机应变,对教师的能力也极大的提高。
两个建议:
1.对分课堂的要求是先老师精讲,再独学、然后讨论、最后对话,而张婷老师是将四者交错在一起,没有明显的先后顺序,和张教授的思想有一些不同。但我觉得也不可谓是将对分课堂实践过程中的创新。
2.张教授在讲座中也提到,以学生发现的问题为主,而张婷老师更多的是先设置好问题,再让学生独学和讨论。
一点启示:
对分课堂模式对教师提出了很高的要求,看得出来张婷老师在上这节课之前是做了精心的准备的。对分课堂对老师的备课,学生的能力有一定的要求,所以我觉得对分课堂更加适合高一高二的教学。因为高一高二课时量较少,教师的备课压力小一些;知识较为基础,大部分教学内容学生能够通过独学、讨论的方式加以解决。而高三教学内容难度更大,而且学生有应试压力,对分课堂完全通过学生的讨论不一定能够解决问题,也未必有那么充分的时间给学生独学、讨论。所以我认为高三实现对分课堂的难度较大,这也侧面体现了张婷老师的个人素养极高,对对分课堂把握准确。
江苏省外国语学校雷宇老师:
张婷老师这节《农业区位因素》的亮点:
1.整节课精心选择和设计了教学内容,并在问题的统辖下,设计了多个探究活动,用问题链的形式,驱动学生,让学生积极思考,参与课堂。充分展示了张老师优秀的教学素养。
2.整堂课分为精讲留白、独学内化、小组讨论、师生对话等几个环节并顺利完成了教学任务,既保留了传统讲授式教学的精华,充分发挥了教师的价值,又强化了生生互动、师生互动的有效性,大大提高了学生的学习积极性。以练代讲,以练带学。
3.对分课堂把时间交还给学生,让学生在讨论中知识得到内化,尤其是对农业区位要素的理解,再结合相应的高考题,让知识落地生根,让学生的地理核心素养进一步得到强化。
建议:如何合理把控对分的时间,进行多层次的课程设计,让对分不止在课堂,更要在课下,渗透到学生学习的每一个角落,是一个值得思考的问题。
苏苑高级中学王佳金老师:
三个亮点:
1.课堂完成度很高。本节课教学目标明确,基于高考真题进行讲练结合,符合高三复习的实际情况。
2.教学方式新颖。对分课堂的教学设计,很好地体现了课堂中学生的主体地位,加上师生互动、生生互动的强化,充分培养了学生的主观能动性。
3.课堂任务具有明确要求。各个教学环节有具体的时间,精准的时间分配使得课堂井然有序。
两点建议:
1.学生讨论方向需要及时引导。旁听学生的讨论可以及时获得反馈,并阻止学生思维过于发散。
2.小组成员可以减少。由于时间有限,部分成员来不及发表自己的观点,另外有两位同学背对讲台,上课不是很方便,可以进一步细分小组。
一点启发:
在复习阶段,将课堂更多的还给学生,通过不同层次的问题引导不同的学生进行思考,充分调动学生的积极性,可能会取得更高的效率。这就要求老师提前最好充分准备,是个很大的挑战,同时也是个很好的机会。
东山中学张恩洪老师:
教学有法、教无定法、贵在得法。如果一堂课教学方法单一,例如使用单一讲授法,学生参与度不高,学生主体地位得不到体现,势必导致课堂效率低下。张婷老师的《农业区位因素》这节课,锻炼了学生动手、动脑、动口等方面的能力,让学生有疑问、有话说、有事做,体现了学生的主体地位和老师的主导地位。本节课给了学生充分时间,老师不是啰嗦地“炒冷饭”式复习,而是少占用时间,学生个人能解决的问题自己独学,学生个人不能解决的问题,小组讨论,互助学习。先是精讲回顾了农业区位因素,如何描述与评价农业区位条件;然后学生带着问题进行独学,完成一定的课堂练习,对所学知识进行内化;独学后小组讨论,让学生动脑、动口,进行意见的交换;最后师生对话,知识落地,纠正偏差。学生在听讲、独学、讨论、对话中成了学习的主人,变传统的被动学习为积极主动的学习,较好地掌握了本节课的内容,培养了学习兴趣,锻炼各方面的能力,学生有了成就感和获得感,课堂效率较高。
对分课堂对老师驾驭课堂能力提出更高的要求,备课要充分,不仅要备好教材,更要备好学生。学生参差不齐,这就要求我们在备课过程中,问题计要有层次,兼顾不同层次的学生,老师备课和课堂把控能力挑战很大。对分课堂要求学生合作讨论,师生合作都要不断的训练、磨合,不断地改进、提高,从而达到提高课堂效率的目的。
苏苑高级中学盛丽老师:
了解了对分课堂的理念后,第一次听一节完整的对分课堂。张婷老师的《农业区位因素》一课让人眼前一亮,收获颇丰。
一、三个亮点
1.教学环节流畅、完整。张老师首先展示教学目标,让学生对于本节课的有一个初步的把握。后面的内容讲解中以高考真题为载体,注重精讲精练,是符合高三复习的实际情况。
2.强调学生的主体地位。传统的教学模式下,教师过于注重知识点的讲解,而忽略了学生的主动性。张老师的课堂很好地体现了课堂中学生的主体地位,加上师生互动、生生互动的强化,充分培养了学生的主观能动性。
3.注重因材施教,强调答题技巧。印象比较深刻的是张老师在讲解农业区位因素时,花了很多时间讲解如何去表述,当时在想这是否有点浪费时间。而实际是学生在答题过程中确实有很多表述性错误,当学生基础不扎实、理解力有限的情况下,在这里花时间还是值得的。
二、两点启发
1.老师说十句,不如学生自己说一句。在日后的教学过程中,我也应该多设置问题,以问题为引导,让学生动脑、并主动表达,把课堂还给学生。
2.课堂任务和时间都要明确和细化。在听课过程中,发现张老师对于每一个知识点都设置了相应的问题,并且层层递进,这对于教师的素质有了较高的要求。启发我们要认真备教材、备学生,才能提出精炼、有难度梯度的问题。
三、一点建议
学生独学过程中,教师是不是也应该参与其中,做适当的引导,以提高学生的学习效率。也能对一部分游离的学生起到一点督促作用。

